轉知衛生福利部所送流感及COVID-19等呼吸道傳染病之防治資訊(包含個案管理、群聚事件通報及相關感染管制措施),請確實落實辦理,以防範群聚事件發生及避免疫情擴散,請查照。
一、主旨:轉知衛生福利部所送流感及COVID-19等呼吸道傳染病之防治資訊(包含個案管理、群聚事件通報及相關感染管制措施),請確實落實辦理,以防範群聚事件發生及避免疫情擴散,請查照。
二、說明:
(一)、依據教育部國民及學前教育署115年1月27日臺教國署體字第1150009702號、教育部115年1月26日臺教綜(五)字第1150007682號函及衛生福利部115年1月20日衛授疾字第1150400020號函辦理。
(二)、衛生福利部疾病管制署(以下簡稱疾管署)疾病監測資料顯示,目前類流感疫情雖仍持平,新冠疫情亦處低點;惟考量115年2月春節連續假期長達9天,民眾南來北往恐造成疫情擴大,又學校因居住或活動空間較為擁擠,易造成呼吸道傳染病之傳播,爰學校應確實執行流感及COVID-19個案管理、群聚事件通報及感染管制措施等工作,以防範群聚事件發生及避免疫情擴散。
(三)、請確實配合辦理流感、COVID-19等呼吸道傳染病之防範及處置如下:
1.協助宣導疫苗接種事項,並鼓勵校(園)內教職員工生踴躍接種疫苗:自115年1月1日起,滿6個月以上未接種新冠疫苗者,以及尚未接種流感疫苗之公費接種對象,請儘速完成公費疫苗接種;新冠疫苗擴大接種作業至同年2月28日為止、流感疫苗至疫苗用罄為止,可透過本府衛生局網頁、疾管署全球資訊網、疾管家,或撥打1922防疫諮詢專線,查詢鄰近合約醫療院所,並電洽院所預約施打公費疫苗,另亦可聯繫本府衛生局或衛生所協助媒合合約院所,至校內設置接種站,提供接種服務,以維護相關人員健康。
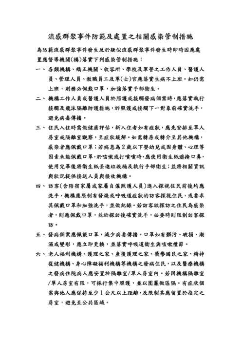
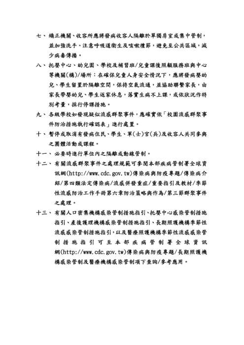
2.落實執行相關防疫措施:校內如有人員出現流感或COVID-19相關疑似症狀,應儘速請其佩戴口罩並協助其就醫;若有疑似群聚事件發生,應通報所本府衛生局,並配合衛生局進行疫情調查及提供所需資料,落實相關感染管制措施(詳如附件「流感群聚事件防範及處置之相關感染管制措施」,以及疾管署全球資訊網公布之「醫療機構因應COVID-19感染管制措施指引」、「衛生福利機構(住宿型)因應COVID-19感染管制措施指引」)。
3.有關流感群聚事件、COVID-19群聚事件之處理規範,請逕至疾管署全球資訊網(https://www.cdc.gov.tw) /傳染病與防疫專題/傳染病介紹/第四類法定傳染病/流感併發重症、新冠併發重症/重要指引及教材項下,查閱或下載運用。
二、說明:
(一)、依據教育部國民及學前教育署115年1月27日臺教國署體字第1150009702號、教育部115年1月26日臺教綜(五)字第1150007682號函及衛生福利部115年1月20日衛授疾字第1150400020號函辦理。
(二)、衛生福利部疾病管制署(以下簡稱疾管署)疾病監測資料顯示,目前類流感疫情雖仍持平,新冠疫情亦處低點;惟考量115年2月春節連續假期長達9天,民眾南來北往恐造成疫情擴大,又學校因居住或活動空間較為擁擠,易造成呼吸道傳染病之傳播,爰學校應確實執行流感及COVID-19個案管理、群聚事件通報及感染管制措施等工作,以防範群聚事件發生及避免疫情擴散。
(三)、請確實配合辦理流感、COVID-19等呼吸道傳染病之防範及處置如下:
1.協助宣導疫苗接種事項,並鼓勵校(園)內教職員工生踴躍接種疫苗:自115年1月1日起,滿6個月以上未接種新冠疫苗者,以及尚未接種流感疫苗之公費接種對象,請儘速完成公費疫苗接種;新冠疫苗擴大接種作業至同年2月28日為止、流感疫苗至疫苗用罄為止,可透過本府衛生局網頁、疾管署全球資訊網、疾管家,或撥打1922防疫諮詢專線,查詢鄰近合約醫療院所,並電洽院所預約施打公費疫苗,另亦可聯繫本府衛生局或衛生所協助媒合合約院所,至校內設置接種站,提供接種服務,以維護相關人員健康。
2.落實執行相關防疫措施:校內如有人員出現流感或COVID-19相關疑似症狀,應儘速請其佩戴口罩並協助其就醫;若有疑似群聚事件發生,應通報所本府衛生局,並配合衛生局進行疫情調查及提供所需資料,落實相關感染管制措施(詳如附件「流感群聚事件防範及處置之相關感染管制措施」,以及疾管署全球資訊網公布之「醫療機構因應COVID-19感染管制措施指引」、「衛生福利機構(住宿型)因應COVID-19感染管制措施指引」)。
3.有關流感群聚事件、COVID-19群聚事件之處理規範,請逕至疾管署全球資訊網(https://www.cdc.gov.tw) /傳染病與防疫專題/傳染病介紹/第四類法定傳染病/流感併發重症、新冠併發重症/重要指引及教材項下,查閱或下載運用。
